Nguồn switching là gì? Cấu tạo và nguyên lý hoạt động của bộ nguồn xung
Nguồn switching hay nguồn tổ ong ngày càng được sử dụng rộng rãi do có ưu điểm hiệu suất cao, ít tỏa nhiệt và kích thước nhỏ hơn nhiều so với nguồn tuyến tính có cùng công suất. Vậy nguồn switching là gì? Nó có cấu tạo như thế nào và hoạt động ra sao? Sơ đồ mạch nguồn tổ ong như thế nào ? Tất cả sẽ được cửa hàng linh kiện điện tử Vietnic giới thiệu trong bài viết ngày hôm nay. Mời bạn đọc cùng theo dõi bài viết !
Nguồn switching là gì ? Nguồn xung là gì ?
Nguồn switching hay thường gọi là nguồn xung hay nguồn tổ ong là là tên gọi thường dùng để phân biệt giữa nguồn dùng biến áp xung và biến áp thường là bộ nguồn có tác dụng biến đổi từ nguồn điện xoay chiều sang nguồn điện một chiều bằng chế độ dao động xung tạo bằng mạch điện tử kết hợp với một biến áp xung. Tùy theo mức điện áp đầu ra phù hợp với thiết bị sử dụng, các nhà sản xuất đã tính toán và thiết kế với mức điện áp ra mong muốn. Một số điện áp ngõ ra một chiều thường dùng như 5VDC, 9VDC, 12VDC, 24VDC, 48VDC...
Ví dụ:
Nguồn xung 12V - 34A chống nước - linh kiện điện tử Vietnic
Nguồn xung được thiết kế dựa trên chuyển mạch tần số cao dùng biến áp xung cho hiệu suất cao, tối giản được về kích thước và trọng lượng khi thiết kế, trong mạch sử dụng linh kiện chuyển mạch tần số cao ít suy hao như mosfet hoặc transistor high speed, biến áp xung nhỏ gọn. Có 2 kiểu thiết kế nguồn xung, thiết kế rời riêng biệt để cung cấp đến thiết bị như dùng nguồn để thắp sáng LED, điều khiển motor, đóng ngắt thiết bị và thiết kế mạch nguồn xung được tích hợp sẵn trong board mạch các thiết bị điều khiển tạo ra các điện áp như 3.3V, 5V, 9V, 12V, 24V...để làm nguồn nuôi cho các IC hoạt động...

Chúng ta đã biết nguồn tuyến tính cổ điển sử dụng biến áp sắt từ để làm nhiệm vụ hạ áp rồi sau đó dùng chỉnh lưu kết hợp với ic nguồn tuyến tính tạo ra các cấp điện áp một chiều mong muốn như 3.3V, 5V, 6V, 9V, 12V, 18V, 24V....để cấp nguồn cho các thiết bị như đầu công suất khuếch đại âm thanh, làm nguồn nuôi cho các mạch điều khiển, thắp sáng led......
Với cấu tạo như trên thì với công suất lớn bộ nguồn thường rất cồng kềnh và tốn vật liệu lên không còn được sử dụng nhiều. Mà thay vào đó là những bộ nguồn switching hiệu suất cao.
Sơ lược qua ứng dụng của nguồn tổ ong hay còn lại là nguồn xung ( Nguốn switching) như thắp sáng LED trong lĩnh vực quảng cáo như nguồn tổ ong 5V, nguồn tổ ong 12V. Trong công nghiệp ứng dụng Điều khiển thiết bị công nghiệp như relay, contactor, nguồn nuôi cho màn hình HMI, PLC, điều khiển động cơ, quạt làm mát, nguồn nuôi tín hiệu kích cho các driver điều khiển như servo, step driver....
Cấu tạo của một bộ nguồn xung
Sơ đồ mạch nguồn tổ ong
Cấu tạo nguồn tổ ong gồm 5 khối chính là khối chỉnh lưu điện áp vào, khối tạo xung điều khiển, Khối công suất,, khối chỉnh lưu điện áp ra, khối hồi tiếp

Khối chỉnh lưu điện áp ngõ vào
+ Khối chỉnh lưu điện áp có nhiệm vụ chuyển đổi điện áp vào 220VAC thành điện áp BUS trên 2 tụ là 310VDC ( 220V*1.41 = 310VDC) bao gồm các thành phần linh kiện chính là tụ chống sét, cầu chì, cuộn lọc nhiễucầu chỉnh lưu diode và tụ lọc nguồn, điện trở xả tụ. Hãy xem sơ đồ mạch sau.


Khối dao động tạo xung PWM
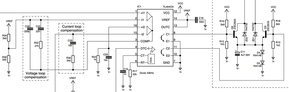
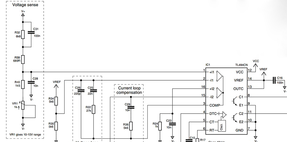
Đối với Khối dao động PWM thường dùng IC TL494 hoặc KA7500C để tạo xung cung cấp cho tầng đệm khuếch đại qua biến áp rung để điều khiển transitor công suất. Transistor công suất thường dùng là E13009L
Mạch lái đệm xung cung cấp cho biến thế rung thường sử dụng transistor 2SC2655 và cặp zener ghim áp 1N4752
Đối với Khối dao động PWM dùng IC UC3845 hoặc UC3843 để tạo xung điều khiển mosfet công suất. Mosfet thường dùng là 20N60C3, 15N60..( Trong bài viết này vietnic đang giới thiệu nguồn xung sử dụng transistor )

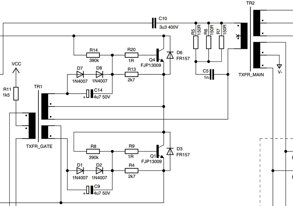
Khối công suất
Khối công suất sử dụng transistor công suất FJP1300L để tạo chuyển mạch push-pull thông qua xung cách ly từ biến áp TR1. Biến áp rung cách ly TR1 được cung cấp PWM bởi mạch lái transistor 2SC2655 và cặp zener ghim áp 1N4752 như giới thiệu ở khối tạo xung PWM dùng TL494. Mục đích làm cho biến thế xung TR2 ngắt dẫn liên tục ( được gọi là chuyển mạch xung ) để tạo hiệu ứng từ trường trên biến áp xung TR2. Như vậy sau biến áp xung TR2 sẽ xuất hiệu một hiệu điện thế tương ứng với xung nhịp và vòng dây quấn để đưa đến khối chỉnh lưu ngõ ra.


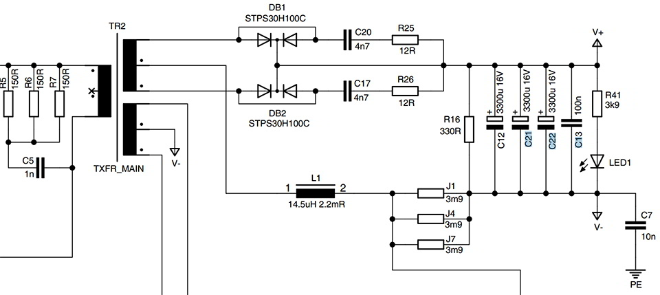
Khối chỉnh lưu điện áp ra
Khối chỉnh lưu điện áp ra là khối chuyển đổi điện áp AC sau biến áp TR2 qua diode chỉnh lưu để tạo điện áp DC ngõ ra ví dụ như DC 5V, DC 12V, DC 24V..Diode chỉnh lưu sau biến áp là diode có tần số đáp ứng nhanh ( hay còn gọi là diode Schotky). Trong sơ đồ mạch sử dụng là diode STPS30H100C. Các loại thường sử dụng như diode MBR40100PT...
Các thành phần linh kiện chính ở khối chỉnh lưu ngõ ra bao gồm, cuộn cảm L1 lọc hài, Các tụ ổn áp nguồn sau diode để có điện áp ngõ ra phẳng cung cấp đến thiết bị hoạt động ổn định, không gây sụt áp trên tải.


Khối hồi tiếp
Current loop compensation là khối hồi tiếp so sánh điện áp ngõ ra với điện áp tham chiếu mục đích tạo chu kỳ xung lặp lại để điều khiển linh kiện chuyên mạch
Các khối khác như voltage sense là để chỉnh điện áp ngõ ra, tức sẽ điều chỉnh độ rộng xung PWM của IC TL494


Cấu tạo mạch nguồn xung
Nhìn vào các sơ đồ mạch từng khối như các hình trên bạn có thể thấy được những linh kiện điện tử cơ bản cấu tạo nên một bộ nguồn xung bao gồm những gì cũng như nắm được nguyên lý nguồn xung và dễ dàng sửa chữa nguồn xung nếu bạn có đam mê điện tử. Bây giờ chúng ta sẽ cùng tìm hiểu về một vài linh kiện chính trong mạch nguồn xung ở phần sau đây :
Biến áp xung
* Biến áp
Biến áp có cấu tạo bởi 2 hoặc nhiều cuộn dây có quan hệ từ tính với nhau.
Hoạt động của biến áp là biến điện áp xoay chiều đầu vào sơ cấp thành điện áp thứ cấp có giá trị to hơn hoặc nhỏ hơn tùy theo số vòng dây quấn. (số vòng dây tỉ lệ thuận với điện áp và tỉ lệ nghịch với dòng điện).
* Biến áp xung
Biến áp xung - hình minh họa linh kiện điện tử Vietnic
Về cơ bản thì biến áp xung có cấu tạo và chức năng, hoạt động khá giống như một biến áp thường. Chỉ khác ở một số điểm sau:
+ Biến áp xung sử dụng lõi ferit còn biến áp thường sử dụng lõi thép kỹ thuật điện.
+ Với cùng một kích thước thì biến áp xung cho công suất lớn hơn biến áp thường rất nhiều lần.
+ Biến áp xung hoạt động tốt ở dải tần cao còn biến áp thường chỉ hoạt động ở dải tần thấp.
Cầu chì của nguồn xung
Cầu chì 30A-250V - sản phẩm của cửa hàng linh kiện điện tử Vietnic
Trong mạch nguồn xung, cầu chì được sử dụng để bảo vệ mạch nguồn bị ngắn mạch.
Có thể bạn quan tâm: Cửa hàng linh kiện điện tử Vietnic cung cấp những loại cầu chì nào? Xem tại đây.
Cuộn lọc nhiễu, tụ nguồn sơ cấp, diode chỉnh lưu
Trong mạch nguồn xung, cuộn lọc nhiễu, tụ nguồn sơ cấp, diode chỉnh lưu có nhiệm vụ biến đổi điện áp xoay chiều 220V thành điện áp một chiều tích trữ trên tụ lọc sơ cấp để cung cấp năng lượng cho cuộn sơ cấp của máy biến áp xung. Cụ thể như thế nào thì chúng ta sẽ tìm hiểu trong phần nguyên lý hoạt động của nguồn xung nhé!
Cuộn lọc nhiễu


Tụ nguồn sơ cấp
Diode chỉnh lưu cầu 25A D25xB80 D25xB60 - linh kiện điện tử Vietnic
Có thể bạn quan tâm:
Sò công suất của nguồn xung
Đây là một linh kiện điện tử bán dẫn dùng như một công tắc chuyển mạch tần số cao.
Như đã giới thiệu ở phần trên. Đối với nguồn xung dùng IC dao động là TL494 hoặc KA7500C thì sò công suất sử dụng là Transistor high speed như E13009L 2SC2625...
Còn đối với với nguồn xung dùng IC dao động là UC3843, UC3845, UC2842, UC2845.. thì sò công suất sử dụng là Mosfet như 20N60C3, 24N60C3, 20N50, 10N60....
Đối với những mạch nguồn xung tích hợp trong board mạch khác để tạo nguồn nuôi cho mạch thì thường có công suất nhỏ. Có thể dùng các IC tạo xung và mosfet tích hợp như Viper12A, viper 22A, LNK304N...
Sò công suất có nhiệm vụ đóng cắt điện từ chân (+) của tụ lọc sơ cấp vào cuộn dây sơ cấp của biến áp xung rồi cho xuống mass.
Sò công suất thể là transistor, mosfet, IGBT, IC tích hợp,…
Sò công suất dùng trong mạch nguồn xung
Xem thêm:
Tụ lọc nguồn thứ cấp của nguồn xung
Trong mạch nguồn xung, tụ lọc nguồn thứ cấp được dùng để tích trữ năng lượng điện từ cuộn thứ cấp của biến áp xung để cấp cho tải tiêu thụ.
Chúng ta biết rằng khi cuộn sơ cấp của biến áp được đóng cắt điện liên tục bằng sò công suất thì xuất hiện từ trường biến thiên dẫn đến cuộn thứ cấp của biến áp cũng xuất hiện một điện áp ra. Điện áp này được chỉnh lưu qua một vài diode rồi đưa ra tụ lọc thứ cấp để san phẳng điện áp.
IC quang và IC TL431
Đây là thành phần cuối cùng trong cấu tạo của nguồn xung.
Trong mạch nguồn xung, IC quang và IC TL431 có nhiệm vụ tạo ra một điện áp cố định để khống chế điện áp ra bên thứ cấp ổn định theo mong muốn. Chúng sẽ khống chế dao động đóng cắt điện vào cuộn sơ cấp của biến áp xung sao cho điện áp ra bên thứ cấp đạt yêu cầu.
Linh kiện điện tử - IC TL431
Cửa hàng linh kiện điện tử Vietnic vừa giới thiệu đến bạn những linh kiện có trong mạch nguồn xung và chức năng của nó trong mạch. Bây giờ chúng ta cùng tìm hiểu về nguyên lý hoạt động của nó. Cùng xem thử nó hoạt động như thế nào mà có thể biến nguồn điện xoay chiều thành nguồn điện một chiều với nhiều mức điện áp khác nhau nhé!
Nguyên lý hoạt động của nguồn xung
Sơ đồ khối của một nguồn xung
Theo như sơ đồ này, nguồn xung sẽ hoạt động như sau:
(1) Đầu tiên điện áp đầu vào(từ 110VAC cho đến 220VAC) sẽ xoay chiều qua các cuộn lọc nhiễu rồi vào đi ốt chỉnh lưu thành điện một chiều với điện áp từ khoảng 130 -300V( tùy từng điện áp AC đầu vào) trên tụ lọc nguồn sơ cấp.
(2) Tụ lọc nguồn sơ cấp có nhiệm vụ tích năng lượng điện một chiều cho cuộn dây sơ cấp của biến áp xung hoạt động.
(3) Bộ tạo xung hoặc các mạch dao động điện tử tạo ra các xung cao tần, xung cao tần thông qua khối chuyển mạch bán dẫn là các linh kiện điện tử như transistor, mosfet hay IGBT cấp điện cho cuộn dây sơ cấp của biến áp xung.
* Các mạch dao động tạo xung thường gặp như:
+ Viper22
Viper22A - linh kiện điện tử Vietnic
+ TL494
TL494 - linh kiện điện tử Vietnic
(4) Nguồn điện sau khi đi qua cuộn đến cuộn thứ cấp của biến áp xung, ở đó sẽ có những mạch chỉnh lưu cho ra điện một chiều cấp điện cho tải tiêu thụ. Điện áp thứ cấp này sẽ được duy trì ở một điện áp nhất định như 3.3V, 5V, 9V, 12V, 15V, 18V, 24V nhờ mạch ổn áp.
Song song với quá trình này, mạch hồi tiếp sẽ lấy tín hiệu điện áp ra để đưa vào bộ tạo xung dao động nhằm khống chế sao cho tần số dao động ổn định với điện áp ra mong muốn.
* Một số IC ổn áp thường dùng trong mạch tạo xung như:
+ IC 7805
IC L7805CV - linh kiện điện tử Vietnic
+ IC 7809
IC L7809CV - linh kiện điện tử Vietnic
+ IC 7812
IC L7812CV - linh kiện điện tử Vietnic
* IC ghim áp đưa vào mạch hồi tiếp thường dùng là IC431
* IC hồi tiếp là opto PC817
PC817 - linh kiện điện tử Vietnic
Với cấu tạo và nguyên lý hoạt động như vậy thì nguồn xung switching có những ưu, nhược điểm như thế nào? Cùng tìm hiểu nào.
Ưu, nhược điểm của nguồn switching
Ưu điểm của nguồn xung
Giá thành rẻ, gọn, nhẹ dễ tích hợp cho những thiết bị nhỏ gọn, hiệu suất cao.
Nhược điểm của nguồn xung
+ Chế tạo đòi hỏi kỹ thuật cao, thiết kế phức tạp.
+ Việc sửa chữa cũng khó khăn cho những người mới học.
+ Tuổi thọ của nguồn xung thường không cao
Kết luận
Nguồn xung là một thiết bị không thể thiếu trong thời đại công nghệ thông tin như hiện nay. Việc hiểu rõ nguồn xung là gì? Cũng như hiểu được cấu tạo và nguyên tắc hoạt động của nó sẽ giúp bạn hiểu rõ các thiết bị điện tử của mình hơn. Trong trường hợp hư hỏng bạn cũng có thể chọn mua một nguồn xung thích hợp và thay thế dễ dàng. Một lưu ý cho các bạn khi mua nguồn xung là nên mua những sản phẩm chính hãng để bảo vệ các thiết bị của mình một cách tốt nhất.

































0 nhận xét:
Đăng nhận xét